大家好,我是头发还很多的阿星
今天来和大家聊聊Java日志体系,Java日志体系可以说是五花八门,眼花缭乱。
导致很多小伙伴因为日志标准库之间复杂的关系而感到烦恼,不知道统一系统的日志标准库需要依赖哪些jar包,百度一下所谓的博客,照着人家复制,却无法弄懂原理,甚至还有搞了半天项目因jar冲突跑不起来的,心态直接爆炸。
咳咳,淡定淡定,别慌,阿星带你们弄懂其中的原理,只要你静下心,跟着本文来,再给个一键三连,你就能随心所欲的更改日志标准库,统一日志输出。
发展史
我们要正确的配置好日志,让jar相互生效,就要先理清关系,理清关系就得从它的发展史下手。
System.out和System.err
2001年以前,Java是没有日志库的,打印日志全凭System.out和System.err,我人都傻了,十分离谱。
缺点如下:
产生大量的IO操作 同时在生产环境中 无法合理的控制是否需要输出 输出的内容不能保存到文件 只打印在控制台,打印完就过去了,也就是说除非你一直盯着程序跑 无法定制化,且日志粒度不够细
Log4j
此时名为Ceki的巨佬站出来,说你这个不好用,我这个好用,接着在2001年掏出了Log4j,用起来也确实比System系列香,Log4j一度成为业内日志标准。
后来Log4j成为Apache项目,Ceki也加入Apache组织(据说Apache还曾经建议Sun引入Log4j到Java的标准库中,但Sun拒绝了)。
JUL(Java Util Logging)
原来Sun也有自己的盘算,不就一个日志嘛,我自己也搞一个,2002年2月JDK1.4发布,Sun推出了自己的日志标准库JUL(Java Util Logging),其实是照着Log4j抄的,而且还没抄好,还是在JDK1.5以后性能和可用性才有所提升。
因为在JUL出来以前,Log4j就已经成为一项成熟的技术,使得Log4j在选择上占据了一定的优势。
JCL(Jakarta Commons Logging)
现在市面上有两款Java日志标准库,分别是Log4j与JUL,此时Apache组织十分有想法,想统一抽象日志标准接口规范(就像JDBC统一数据库访问层),让其他日志标准库去实现它的抽象接口,这样你的日志操作都是统一的接口。
于是JUL刚出来不久,2002年8月Apache推出了JCL(Jakarta Commons Logging),也就是日志抽象层,支持运行时动态加载日志组件的实现,当然也提供一个默认实现Simple Log(在ClassLoader中进行查找,如果能找到Log4j则默认使用log4j实现,如果没有则使用JUL 实现,再没有则使用JCL内部提供的Simple Log实现)。
但是JUL有三个缺点
效率较低 容易引发混乱 使用了自定义ClassLoader的程序中,使用JCL会引发内存泄露
总之就是问题也挺多~
Slf4j(Simple Logging Facade for Java)
2006年巨佬Ceki(Log4j的作者)因为一些原因离开了Apache组织,之后Ceki觉得JCL不好用,自己撸了一套新的日志标准接口规范Slf4j(Simple Logging Facade for Java),也可以称为日志门面,很明显Slf4j是对标JCL,后面也证明了Slf4j比JCL更优秀。
由于Slf4j出来的较晚,光有一个接口,没有实现的日志库也很蛋疼,如JUL和Log4j都是没有实现Slf4j,就算开发者想用Slf4j也用不了。
这时候巨佬Ceki发话了,Sum和Apache这两个组织不来实现我的接口没关系,我来实现就好了,只有魔法才能打败魔法。
后面巨佬Ceki提供了一系列的桥接包来帮助Slf4j接口与其他日志库建立关系,这种方式称为桥接设计模式。
有了桥接包配合,其他的问题都迎刃而解,我们先看看有那些问题吧~
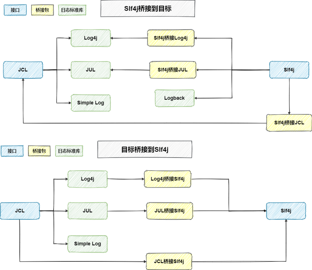
从上图可以看出,不同时期的项目使用的日志标准库不一样,我们以Slf4j接口作为划分线,考虑两个问题,一个是Slf4j之前的项目怎么统一日志标准,另一个是Slf4j之后的项目怎么统一日志标准。
先来看Slf4j之后的项目怎么统一日志标准,项目D、E都使用Slf4j接口,首先在代码层已经统一了,如果要做到日志标准统一也十分简单,直接替换日志标准库与对应的桥接包即可,就如下图所示
好家伙,Slf4j接口配合桥接包简直无敌了,灵活配置。。
再来看Slf4j之前的项目怎么统一日志标准,项目A、B、C都使用了不同的日志标准,所以它们的API不一样,如果要统一标准,首先就要改动代码,这样侵入太强了,难道就没有办法在不改代码的情况下,让A、B、C项目统一日志标准吗?
办法当然有,Slf4j接口能通过桥接包勾搭上具体的日志标准库,为什么日志标准库不能通过桥接包勾搭Slf4j接口呢?
阿星想把A、B、C项目都统一成Log4j日志输出,只需要做如下调整
是不是很简单,引入Slf4j与相关的桥接包,再引入具体的日志标准库,比如Log4j,就完成了3个项目的统一日志标准,对代码层是零入侵。
Logback
Ceki巨佬觉得市场上的日志标准库都是间接实现Slf4j接口,也就是说每次都需要配合桥接包,因此在2006年,Ceki巨佬基于Slf4j接口撸出了Logback日志标准库,做为Slf4j接口的默认实现,Logback也十分给力,在功能完整度和性能上超越了所有已有的日志标准库。
目前Java日志体系关系图如下
Log4j2
自从Logback出来后,可以说Slf4j+Logback组合如日中天,很冲击JCL+Log4j组合,Apache眼看有被Logback反超的势头。
于2012年,Apache直接推出新项目Log4j2(不兼容Log4j),Log4j2全面借鉴Slf4j+Logback(十分明显的抄袭嫌疑)。
因为Log4j2不仅仅具有Logback的所有特性,还做了分离设计,分为log4j-api和log4j-core,log4j-api是日志接口,log4j-core是日志标准库,并且Apache也为Log4j2提供了各种桥接包。。。
到目前为止Java日志体系被划分为两大阵营,分别是Apache阵营和Cekij阵营,如下图所示
至于系统中用那套体系,各位自行选择,阿星个人偏向用Ceki提供的Slf4j那套
Slf4j的桥接包介绍
相信大家都对桥接包都有了基本概念,这里阿星罗列下与Slf4j配合使用的桥接包
Slf4j转向某个日志标准库
slf4j-jdk14.jarSlf4j到JUL的桥梁
slf4j-log4j12.jarSlf4j到Log4j的桥梁
log4j-slf4j-impl.jarSlf4j到Log4j2的桥梁
slf4j-jcl.jarSlf4j到JCL的桥梁
某个实际日志框架转向Slf4j
jul-to-slf4j.jarJUL到Slf4j的桥梁
log4j-over-slf4j.jarLog4j到Slf4j的桥梁
jcl-over-slf4j.jarJCL到Slf4j的桥梁
小小实践
从事Java开发的伙伴们都清楚,Spring框架内部使用JCL做日志输出标准,可是项目使用Slf4j + Logback做日志输出标准,问题来了,怎样才能让项目内的Spring保持统一日志输出标准呢?
其实非常简单,只需要引入正确的Slf4j桥接包,去除无用的日志组件即可。
阿星没骗你们吧,引入jcl-over-slf4j.jar或jul-to-slf4j.jar问题就解决了,十分简单~
小结
本文到此就结束了,以上,阿星通过Java日志发展史一步一步的带大家理清Java日志间的关系,并抛出问题以及解决问题,相信看完后,大家不会再因为日志标准库之间复杂的关系感到烦恼,同时也能知其所以然的统一日志标准。
